Grass (GRASS) คืออะไร?
Grass เป็นเครือข่ายที่ช่วยเปิดโอกาสให้ผู้ใช้สามารถสร้างรายได้จาก bandwidth internet ที่ไม่ได้ใช้งาน พร้อมกับการสนับสนุนการพัฒนา AI ผ่าน Grass Network โดยเครือข่ายนี้ได้นำกลไกการเก็บข้อมูลที่ซับซ้อนมาใช้แบบกระจายศูนย์ (decentralized architecture) ซึ่งโปรเจกต์ Grass จะทํางานบน Solana Blockchain เพื่อเป็นการเพิ่มความเร็วและความปลอดภัยผ่านเทคโนโลยีอย่าง Zero-Knowledge Proofs
ผู้ใช้ที่เข้าร่วมในการแบ่งปันแบ่งปันแบนด์วิธอินเทอร์เน็ตที่ไม่ได้ใช้งานให้กับเครือข่าย Grass จะได้รับโทเคน GRASS เป็นรางวัล พร้อมคงไว้ซึ่งมาตรการด้านความเป็นส่วนตัวและความปลอดภัยที่เข้มงวด แพลตฟอร์มนี้มีเป้าหมายที่จะปรับโครงสร้างแรงจูงใจของอินเทอร์เน็ตใหม่ทั้งหมด โดยสร้างระบบนิเวศที่ผู้ใช้เป็นเจ้าของ เพื่อการเก็บข้อมูล การปรับเปลี่ยน และการสร้างรายได้อย่างแท้จริง
เทคโนโลยีของ Grass (GRASS)
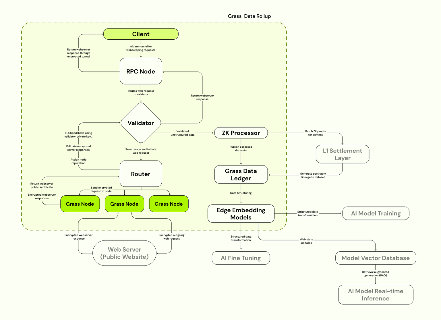
Grass จะทํางานผ่านเครือข่ายที่มีการใช้งานที่ซับซ้อน คือ Sovereign Data Rollup ที่จะคอยเชื่อมเครือข่ายและคอมพิวเตอร์จํานวนมาก โดยที่เวลาผู้ใช้ดาวน์โหลดแอป Grass อุปกรณ์ของผู้ใช้จะเป็นโหนด (node) ทันที โดยจะมีการแชร์ bandwidth ที่ไม่ได้ใช้งานเท่านั้น
สถาปัตยกรรม Sovereign Data Rollup – ที่มา: Grass Foundation
มีองค์ประกอบหลัก 3 ส่วนได้แก่
1. Validators – จะทําหน้าที่เป็นผู้ตรวจสอบ และรับประกันความปลอดภัยและการดำเนินงานที่ราบรื่นจาก Routers และจากนั้นจะสร้าง ZK proofs เพื่อลงข้อมูลบนบล็อกเชน หลักฐานนี้สามารถอิง datasets เพื่อเอามายืนยันข้อมูล และติดตามเส้นทางข้อมูลได้
2. Routers – จะทําหน้าที่เชื่อมต่อและคอยนํา traffic ระหว่าง Grass โหนด (nodes) ต่าง ๆ กับ Validators โดย Router จะควบคุมความถูกต้องของโหนดในเครือข่าย และเป็นตัวกลางในการส่งต่อ bandwidth
3. Grass Nodes – จะใช้ bandwidth ที่ไม่ได้ใช้งานของผู้ใช้ในการรับ-ส่งข้อมูล เพื่อให้เครือข่ายสามารถเก็บข้อมูลจากเว็บสาธารณะ (ไม่ใช่ข้อมูลส่วนตัวของผู้ใช้)
ผู้ก่อตั้ง Grass
ผู้ก่อตั้ง Grass คือ ผู้ก้อตั้ง Wynd Labs เพราะ Wynd Labs เป็นผู้ที่พัฒนา Grass นั่นเอง โดย Wynd Labs คือบริษัทที่มุ่งเน้นในการพัฒนาด้านบล็อกเชน ในส่วนของผู้ก่อตั้ง Wynd Labs ได้แก่ Andrej Radonjic ที่เป็น CEO และผู้ก่อตั้งของ บริษัท Wynd Labs
Andrej Radonjic ได้สําเร็จการศึกษาในระดับปริญญาโทในสาขาคณิตศาสตร์และสถิติ (Mathematics and Statistics) จากมหาวิทยาลัย York และปริญญาตรีสาขาฟิสิกส์วิศวกรรม (Engineering Physics) จากมหาวิทยาลัย McMaster
โทเคน GRASS คืออะไร?
โทเคน GRASS ถือเป็นโทเคนที่ทําหน้าที่เป็นผลตอบแทนให้กับผู้ใช้ที่แชร์ bandwitdth บนอินเทอร์เน็ตที่ไม่ได้ใช้งานผ่าน Grass Network โดยโทเคนเหล่านี้จะสะท้อนถึงการให้ความร่วมมือระหว่างผู้ใช้งานในการสร้างและขับเคลื่อนโครงสร้างพื้นฐานของเครือข่าย
โทเคน GRASS ทําอะไรบ้าง
- Governance และ Staking: โทเคน GRASS มีบทบาทในการกํากับดูแลเครือข่าย โดยเปิดโอกาสให้ผู้ที่ถือโทเคนมีโอกาสในการกําหนดทิศทางของแพลตฟอร์มเช้นกัน ผู้ใช้ยังสามารถนําโทเคน GRASS ไป stake ถือเป็นการได้ passive income และช่วยสร้างความแข็งแรงให้กับตัวแพลตฟอร์มด้วยเช่นกัน
- เป็นรางวัลให้ผู้ใช้ (Token Rewards): ผู้ใช้สามารถได้รับโทเคน GRASS ผ่านจากการแชร์ bandwidth และสามารถนำโทเคนเหล่านี้ไปใช้ในกิจกรรมต่าง ๆ ภายในระบบนิเวศของ Grass ได้
การกระจายเหรียญของ GRASS
GRASS Token Allocation – ที่มา Grass Tokenomics
ข้อมูลจากเว็บไซต์ Grass Foundation ณ วันที่ 9 เม 2568 ระบุว่าโทเคน GRASS มี Total Supply ทั้งหมดอยู่ที่ 1,000,000,000 GRASS และมี Circulating supply อยู่ที่ 243,905,091 GRASS
โทเคน GRASS มีการแจกจ่ายดังนี้
- 30.00% — ชุมชน แบ่งออกเป็นรางวัลในอนาคต (17%), Airdrop ครั้งแรก (10%), ผู้ดูแล Routers (3%)
- 22.80% — Foundationและการเติบโตของระบบนิเวศ
- 25.20% — นักลงทุน
- 22.00% — ผู้มีส่วนร่วม
ข้อมูลน่าสนใจด้านราคาของ GRASS
ข้อมูลจากเว็บไซต์ Coinmarketcap เมื่อวันที่ 10 เมษายน 2568 เหรียญ GRASS มีมูลค่าตามราคาตลาด (Market cap) ที่ 377,906,798.99 ดอลลาร์สหรัฐฯ หรือประมาณ 12,894,179,981.53 บาท
ณ เวลาที่เขียนบทความนี้ เหรียญ GRASS ซื้อขายกันอยู่ที่ราคาประมาณ 1.55 ดอลลาร์ หรือประมาณ 52.95 บาทต่อ 1 GRASS โดย GRASS เคยทำราคาสูงสุด (All-time high) ที่ 3.90 ดอลลาร์ หรือประมาณ 133.10 บาท ต่อ 1 GRASS เมื่อวันที่ 8 พฤศจิกายน 2567
แหล่งอ้างอิง
บทความนี้มีประโยชน์หรือไม่?
เยี่ยมเลย!
ขอบคุณสำหรับความคิดเห็นของคุณ
ขออภัยที่เราช่วยเหลือไม่ได้!
ขอบคุณสำหรับความคิดเห็นของคุณ
ส่งข้อเสนอแนะแล้ว
เราขอขอบคุณในความพยายามของคุณ และจะพยายามแก้ไขบทความดังกล่าว




