CARV คืออะไร?
CARV เป็น AI Chain Ecosystem ที่นำ Artificial General Intelligence (AGI) มาใช้ โดยมี CARV SVM Chain เป็นโครงสร้างพื้นฐานที่ปลอดภัย และมีความสามารถในการขยายตัวสูง ช่วยทำให้นักพัฒนาสามารถกำหนดรูปแบบของข้อมูล สำหรับการเป็นเจ้าของข้อมูล การแบ่งปัน และการนำไปใช้ในอุตสาหกรรมต่างๆ
โดยการรวมเอาจุดเด่น Solana Virtual Machine (SVM) ที่มีความสามารถด้านความสามารถด้านการปรับขนาดรวมเข้ากับ Ethereum ที่โดดเด่นด้านความปลอดภัยและสภาพคล่องที่แข็งแกร่ง ทำให้ CARV SVM Chain กลายมาเป็นผู้บุกเบิกยุคใหม่ของการสร้างแอปพลิเคชันแบบกระจายอำนาจ ที่ AI Agents สามารถทำงานได้อัตโนมัติและปลอดภัย
ปัจจุบัน CARV มีผู้ลงทะเบียนใช้งานมากกว่า 15 ล้านคน มีการนำไปใช้งานร่วมกับโปรเจ็กต์เกมมากกว่า 900 เกม และยังมีบล็อกเชนอีกมากกว่า 40 บล็อกเชนที่เข้าร่วมเป็นก้าวสำคัญของการปลดล็อกอนาคตของระบบนิเวศที่ใช้ AI ขับเคลื่อนระบบนิเวศ
AI Chain Ecosystem ของ CARV เสริมพลังให้ AI เอเจนต์ด้วยโครงสร้างพื้นฐานแบบครบวงจรเพื่อให้สามารถทำงานได้อย่างปลอดภัย ชาญฉลาด และร่วมมือกันได้อย่างราบรื่น
SVM Chain เป็นระบบฉันทามติที่ไม่ต้องพึ่งพาตัวกลาง การเข้ารหัสข้อมูล และการตรวจสอบข้อมูล เพื่อให้มั่นใจถึงสภาพแวดล้อมที่เอื้ออำนวยสำหรับ AI
D.A.T.A (Data Authentication, Trust, and Attestation) เป็น Framework ที่มอบข้อมูลคุณภาพสูงทั้งแบบบนเครือข่าย และนอกเครือข่าย พร้อมด้วย tags และ metrics ช่วยให้ AI Agents สามารถเรียนรู้ แบ่งปัน และพัฒนาอย่างต่อเนื่อง
นอกจากนี้ CARV และ CARV ID ยังช่วยทำให้การเป็นเจ้าของข้อมูล และความเป็นส่วนตัว ทำให้ผู้ใช้สามารถควบคุมและสร้างรายได้จากข้อมูลของตนเอง ในขณะเดียวกันก็สามารถมอบข้อมูลเชิงลึกที่ครอบคลุมให้กับ AI Agents เมื่อส่วนประกอบเหล่านี้มารวมกัน ทำเกิดระบบนิเวศที่แข็งแกร่ง ที่ทำให้ AI Agents และ มนุษย์ สามารถร่วมมือและตอบโต้กันได้ท่ามกลางข้อมูลจำนวนมหาศาล
ภาพรวมของ CARV – ที่มา: carv.io
ระบบนิเวศของ CARV ประกอบด้วยส่วนสำคัญทั้งหมด 4 ส่วน คือ
CARV SVM Chain เป็นโครงสร้างพื้นฐานที่มี AI Agents ด้วยการรวมเอา Solana Virtual Machine (SVM) ที่มีความสามารถด้านความสามารถด้านการปรับขนาดรวมเข้ากับ Ethereum ที่โดดเด่นด้านความปลอดภัยและสภาพคล่องที่แข็งแกร่งมารวมเข้าด้วยกัน ทั้งนี้ SVM Chain ยังช่วยทำให้ AI Agents สามารถจัดการและโต้ตอบกับข้อมูลได้แบบครบวงจรแบบอัตโนมัติ และยังรักษาความเป็นส่วนตัวผ่านเทคโนโลยี zk-technology และ Trusted Execution Environments (TEE)
โครงสร้างนี้จะช่วยให้ผู้ใช้งานสามารถเป็นเจ้าของ ควบคุม และสร้างรายได้จากข้อมูลได้อย่างมีประสิทธิภาพ ในขณะเดียวก็สามารถให้รางวัลแก่นักพัฒนาที่สร้างและบำรุงรักษาข้อมูลโดยช่วยการทำงานด้านต่างๆ เช่น การพัฒนา AI, เกม, DeSci และอื่นๆ อีกมากมาย
D.A.T.A. (Data Authentication, Trust, and Attestation) Framework เป็นตัวเพิ่มศักยภาพให้กับ AI Agents ด้วยข้อมูลคุณภาพสูงจากทั้งแบบ on-chain และ off-chain สามารถช่วยให้เกิดการเรียนรู้ แบ่งปัน และพัฒนาได้ พร้อมรับประกันความเป็นส่วนตัวด้วย Trusted Execution Environments (TEE) และการเข้ารหัสข้อมูล เป็นการส่งเสริมการทำงานร่วมกันและความไว้วางใจ ทำให้ AI Agents สามารถเติบโตในระบบนิเวศแบบกระจายอำนาจ
CARV ID (ERC7231) เป็นส่วนหนึ่งของ D.A.T.A. ทำหน้าที่รวบรวมข้อมูลระบุตัวตนทั้งแบบ on-chain และ off-chain สำหรับ AI Agents ให้สามารถเข้าถึงข้อมูลเชิงลึกและครอบคลุมซึ่งช่วยเพิ่มความเข้าใจเกี่ยวกับผู้ใช้งานและกิจกรรมบนบล็อกเชน นอกจากนี้ยังทำหน้าที่รวบรวมข้อมูลที่กระจัดกระจายเข้าด้วยกัน ช่วยให้ผู้ใช้สามารถควบคุมข้อมูลของตนเองได้ ขณะเดียวกันก็เพิ่มขีดความสามารถให้กับ AI Agents ด้วยความรู้ที่จำเป็นในการเรียนรู้ แบ่งปัน และพัฒนาภายในระบบนิเวศที่ปลอดภัยและโปร่งใส
CARV Labs เป็นผู้พัฒนาการเติบโตของระบบนิเวศบนบล็อกเชนที่มากกว่าการพัฒนาเพียงระบบนิเวศ CARV เพียงรายเดียว แต่ CARV Labs ยังเป็นผู้นำด้านนวัตกรรมโครงสร้างพื้นที่ใช้ AI Agents ด้วยการมุ่งเน้นเสริมสร้างศักยภาพของนักพัฒนาและขับเคลื่อนการนำไปใช้งานอย่างแท้จริงให้แพร่หลายบนระบบนิเวศ CARV AI Chain
นอกจาก CARV Labs ทำหน้าที่เป็นแหล่งบ่มเพาะ (Incubator) สำหรับโครงการและเทคโนโลยีที่ล้ำสมัยในด้านการให้ความเป็นเจ้าของของข้อมูลในรูปแบบใหม่ด้วยเทคโนโลยีใหม่สำหรับ Artificial General Intelligence (AGI) ซึ่งจะช่วยเรื่องการรวบรวม แบ่งปัน และการให้ความสำคัญของข้อมูลคุณภาพสูงทั้งแบบ on-chain และ off-chain
เบื้องหลังการพัฒนา CARV Protocol
CARV ก่อตั้งขึ้นในปี 2565 โดยได้แรงบันดาลใจมาจากแนวคิดเรื่อง soulbound tokens concept ของ Vitalik Buterin ได้ระดมทุนรวมทั้งสิ้น 50 ล้านดอลลาร์จากนักลงทุนชั้นนำอย่าง Tribe Capital, HashKey Capital และ Animoca Brands โดย CARV ได้พัฒนาจากจุดเริ่มต้นที่มุ่งเน้นโซลูชันการระบุตัวตนแบบกระจายศูนย์ จนกลายเป็นกำลังสำคัญในด้านการปกป้องและการสร้างรายได้จากข้อมูล
หลังจากเริ่มดำเนินการในเดือนธันวาคม 2566 และเปิดตัว mainnet สำเร็จในกลางปี 2567 ปัจจุบัน CARV กำลังสร้างระบบนิเวศน์ AI chain เพื่อให้เกิดอำนาจในการควบคุมข้อมูลในระดับใหญ่ ด้วยความมุ่งมั่นที่จะเสริมพลังให้ AI เอเจนต์มีอำนาจควบคุมข้อมูลอย่างแท้จริง CARV นำเสนอโครงสร้างพื้นฐานแบบครบวงจรที่ผู้ใช้ นักพัฒนา และระบบ AI สามารถเติบโตได้อย่างปลอดภัยและร่วมมือกัน เทคโนโลยีล้ำสมัยของ CARV ช่วยให้การทำงานร่วมกันระหว่างข้อมูลบนเชนและนอกเชนเป็นไปอย่างราบรื่น เป็นการวางรากฐานสำหรับนวัตกรรมในด้านเกม ปัญญาประดิษฐ์ และอื่นๆ อีกมากมาย
ในเดือนมกรา 2567 CARV ได้เปิดตัว CARV SVM Chain ในช่วงเวลาที่ข้อมูลบนอินเทอร์เน็ตมีความสำคัญอย่างยิ่ง CARV มุ่งมั่นในการสร้างโอกาสให้กับผู้ใช้งานและนักพัฒนาได้สามารถควบคุมข้อมูลของตนเองได้ ด้วยการขยายขีดความสามารถไปสู่ Ethereum เครือข่ายบล็อกเชนที่เป็นผู้บุกเบิกระบบนิเวศที่ปลอดภัยและราบรื่นที่จะทำให้ AI Agents สามารถเติบได้ ทั้งนี้ CARV SVM Chain ทำงานด้วยเทคโนโลยี zk-technology และ Trusted Execution Environments (TEE) ที่มอบความเป็นส่วนตัวของข้อมูล ความสามารถการปรับขนาด และการเชื่อมต่อสภาพคล่องระหว่าง Ethereum และ Solana
ณ เวลาที่เขียนบทความนี้ CARV ช่วยให้บริษัทเกมและ AI จำนวนมากกว่า 900 แห่งทั่วทั้งโลก Web2 และ Web3 เช่น Electronic Arts, Netmarble และ AliCloud สามารถใช้ประโยชน์จากข้อมูลในลักษณะของสินค้าในรูปแบบเฉพาะตามความต้องการทางธุรกิจ ไม่ว่าจะเป็นการฝึก NPC ภายในเกม การเข้าใจความต้องการของผู้ใช้งาน เป็นต้น
CARV สามารถดึงดูดผู้ใช้ที่ลงทะเบียนรวมกันกว่า 15 ล้านรายและกระเป๋าเงินรายวัน (Daily Unique Active Wallets) มากถึง 2.1 ล้านรายบนเครือข่ายมากกว่า 40 แห่ง ปัจจุบัน CARV กำลังขยายนวัตกรรมของตนไปยังโครงสร้างพื้นฐานของ AI Agents ที่สามารถปรับแต่งให้เหมาะกับแอปพลิเคชันที่มี AI
CARV SVM Chain มีความสำคัญอย่างไร
CARV SVM Chain มีลักษณะเป็นโครงสร้างพื้นแบบ AI Agentic ที่ขยายขีดความสามารถของ SVM ไปสู่ Ethereum โดยใช้ประโยชน์จาก zk-technology และ Trusted Execution Environments (TEE) เพื่อให้มั่นใจถึงความเป็นส่วนตัวและความปลอดภัยของข้อมูล
สิ่งที่ทำให้ CARV SVM Chain มีความแตกต่าง
การปรับขนาด (Scalability): ใช้ประโยชน์จากความเร็วในการทำธุรกรรมและต้นทุนต่ำของ Solana
ความปลอดภัย: ใช้ความสามารถด้านความปลอดภัยที่พิสูจน์แล้วของ Ethereum และ zk
สภาพคล่องแบบหลายเครือข่าย (Liquidity Bridging): เป็นนำเอาสภาพคล่องของ Solana และ Ethereum มารวมเข้าด้วยกัน สร้างสภาพคล่องที่โดดเด่น
มีความเป็นส่วนตัว: การโต้ตอบข้อมูลได้รับการรักษาความปลอดภัยผ่าน TEE และ zk-proofs ทำให้มั่นใจได้ว่าข้อมูลของผู้ใช้และ agent ยังคงเป็นความลับ
AI Agent Support: ออกแบบมาเพื่อส่งเสริมการโต้ตอบระหว่าง autonomous agents, ผู้ใช้งาน และแอปพลิเคชัน
CARV SVM Chain มีประโยชน์ต่อนักพัฒนาและผู้ใช้งานอย่างไร
นักพัฒนา: ตัวเครือข่ายสร้างแรงจูงใจให้กับนักพัฒนาที่สร้างและดูแลระบบนิเวศ AI Agents รวมถึง DApps ให้มีความสามารถด้านการปรับขนาด มีความปลอดภัย และลดอุปสรรคการทำงานร่วมกันแบบข้ามเครือข่าย
ผู้ใช้งาน: CARV SVM Chain ช่วยให้บุคคลต่างๆ เป็นเจ้าของและควบคุมข้อมูลของตนเองได้อย่างเต็มที่ ช่วยให้พวกเขาสามารถสร้างรายได้จากข้อมูลของตนเองได้ในขณะที่ยังคงความเป็นส่วนตัว ในลักษณะที่สามารถครอบครองข้อมูลเจ้าตัวตนดิจิทัล และยังได้รับผลตอบแทนเช่นเดียวกับการนำข้อมูลไปใช้สำหรับ AI
AI Agents: AI Agents ได้รับผลประโยชน์จากระบบนิเวศที่ออกแบบมาโดยเฉพาะ, ออกให้ AI สามารถตัดสินใจได้อย่างชาญฉลาด, ร่วมทำงานได้แบบอัตโนมัติ และช่วยแก้ไขปัญหาที่ซับซ้อนได้แบบเรียลไทม์
CARV มีความสำคัญอย่างไรสำหรับอนาคต
ในอนาคตมีความเป็นได้ว่า AI Agents จะมีความสามารถในการเรียนรู้ โต้ตอบ และพัฒนาไปพร้อมกับผู้ใช้งานได้อย่างอัตโนมัติ ซึ่งเป็นส่วนหนึ่งของการเปลี่ยนแปลงวิธีการใช้ข้อมูลในอุตสาหกรรมต่างๆ ช่วยให้ผู้ใช้งานสามารถควบคุม รวบรวม และสร้างรายได้จากข้อมูลของต้นได้ พร้อมทั้งยังรักษาความเป็นส่วนตัวและสร้างรายได้อย่างเท่าเทียม
ตัวอย่างการนำมาใช้งาน
สำหรับเกม: สร้างการมีส่วนร่วมใหม่ๆ ผ่านการใช้งานตัวละคร NPC ที่ฉลาดขึ้น และเพิ่มประสบการส่วนบุคคลด้วยการใช้ AI มาช่วยเหลือ
DeSci: ช่วยให้นักวิจัยทั่วโลกทำงานร่วมกันเกี่ยวกับข้อมูลที่ละเอียดอ่อนด้วยเครื่องมือที่รักษาความเป็นส่วนตัว เร่งให้เกิดความก้าวหน้าในด้านต่างๆ เช่น การพัฒนายาเฉพาะบุคคล
AI แบบส่วนที่สามารถปรับแต่งได้: ร่วมสร้างรูปแบบการมีปฏิสัมพันธ์ใหม่ๆ สนับสนุนให้เกิดการสร้าง AI ที่เป็นเพื่อนที่ชาญฉลาดทางอารมณ์ และเป็นเพื่อนในชีวิตเปลี่ยนแปลงอย่างรวดเร็ว
โทเคน CARV คืออะไร?
CARV เป็น Governance Token ของระบบนิเวศ CARV ช่วยให้ผู้ใช้งานสามารถเป็นเจ้าของ ควบคุมและสร้างรายได้จากข้อมูลส่วนบุคคลของตนเองได้
ตัวโทเคน CARV สร้างขึ้นบนเครือข่าย Base โดยให้ผู้ถือครองสามารถมีส่วนร่วมในการตัดสินใจ เสนอฟีเจอร์ใหม่ และกำหนดรูปแบบระบบนิเวศของ CARV ได้อย่างจริงจัง มีเป้าหมายเพื่อสร้างเศรษฐกิจที่ขับเคลื่อนด้วยข้อมูลที่ยั่งยืน ซึ่งผู้ใช้จะได้รับประโยชน์จากการมีส่วนร่วม ทำให้ข้อมูลเป็นทรัพย์สินส่วนบุคคลที่มีค่าในโลก Web3 ที่กำลังเติบโต
นอกจากนี้ CARV ยังมีการอัปเกรดโทเคนของ SVM Chain หลายประการ เช่น
Gas Token ใช้เพื่อชำระค่าใช้จ่ายในการประมวลผลเครือข่ายของโหนดบนบล็อกเชน
Liquidity Pairing เป็น AI Agent โทเคนที่จะจะถูกจับคู่กับโทเคน CARV ในกลุ่มสภาพคล่อง
ใช้เป็นสกุลเงินสำหรับการชำระเงิน
โทเคนรูปแบบ premium สำหรับผู้ค้าปลีกในระบบนิเวศ CARV เช่น ค่าแก๊สแบบหลายเครือข่าย การซื้อสินทรัพย์ในเกม ฯลฯ
AI Agents และโปรเจ็กต์เกี่ยวกับ AI ที่จะเป็นช่องทางการเข้าใช้งานอรรถประโยชน์ของ CARV protocol อย่างต่อเนื่อง
แรงจูงใจในช่วงเริ่มต้นของ CARV protocol (bootstrap) เช่น การพัฒนา modular data layer สำหรับการเป็นต้วของข้อมูล, การให้บริการ และสำหรับผู้บริโภค
CARV สามารถแปลงเป็น veCARV ได้ด้วยอัตราส่วน 1:1 ผ่านการทำ Staking เป็นการสร้างแรงจูงใจให้กับผู้ดำเนินการโหนดที่รักษาความปลอดภัยและสนับสนุนเครือข่าย และยังสามารถแลก
นอกจากผู้ทำหน้าที่รันโหนดให้กับ CARV ยังได้รับรางวัลเป็น veCARV และผู้ที่ stake โทเคน CARV จะได้รับ veCARV(s) โดยตัวโทเคน veCARV และ veCARV(s) เป็นโทเคนในแบบที่ไม่สามารถโอนได้ที่ให้ อนุญาตให้ผู้ถือครองเข้าร่วมในการกำกับดูแล โดยโทเคน veCARV ทำงานอยู่บนเครือข่าย Arbitrum ส่วน veCARV(s) ทำงานอยู่บนเครือข่าย Base ซึ่งทั้งสองโทเคนให้ผู้ถือครองสามารถมีส่วนร่วมในการกำกับดูแล โดยการล็อกโทเคนเอาไว้เพื่อเพิ่มอำนาจการลงคะแนนผ่านรูปแบบ "voting escrow” เป็นการสร้างการมีส่วนร่วมในระยะยาว ในเวอร์ชันนี้มุ่งเน้นในการตัดสินใจด้านการกำกับดูแลเป็นหลัก ซึ่งปัจจุบันยังจำกัดอยู่ในการลงคะแนนเท่านั้น โดยในอนาคตอาจจะมีการเพิ่มประสิทธิภาพการใช้งานในอนาคต
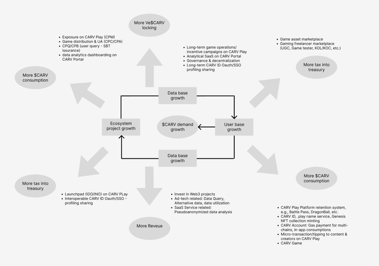
รูปแบบการใช้งานโทเคน CARV – ที่มา CARV.io
การกระจายโทเคนของ CARV
ปริมาณรวมของ CARV อยู่ที่ 1,000,000,000 และจะสามารถเข้าถึงได้ภายในระยะเวลา 4 ปี เริ่มตั้งแต่ช่วงเวลาของการสร้างโทเคน Token Generation Event (TGE) ดังนี้
โหนดและชุมชน 50.000% - ผ่านวิธีการต่างๆ เพื่อตอบแทนชุมชนสำหรับความพยายามและการมีส่วนสนับสนุนให้โครงการประสบความสำเร็จ
ระบบนิเวศและคลัง 9.000% - กองคลังเป็นผู้ถือโทเคน CARV
นักลงทุนรายแรก 9.246% - นักลงทุนช่วงเริ่มต้นและนักลงทุนเชิงกลยุทธ์ในช่วงแรกบน CARV ที่และกลุ่มที่เต็มใจจะร่วมลงทุนในโครงการในระยะยาว
การระดมทุนส่วนบุคคล 8.295% - เกิดขึ้นในช่วงการระดมทุน Series A และนักลงทุนบน CARV ที่เข้าร่วมในการระดม
ทีมผู้ก่อตั้งและที่ปรึกษา 19.459% - ตอบแทนกลุ่มผู้ก่อตั้งหลักและที่ปรึกษาสำหรับความพยายามเต็มเวลาของพวกเขาเพื่อความสำเร็จของโครงการ
สภาพคล่อง 4.000% - เป็นโทเคนที่จัดสรรเพื่อให้ระบบนิเวศมีสภาพคล่อง
ข้อมูลน่าสนใจด้านราคาของ CARV
ข้อมูลจากเว็บไซต์ Coinmarketcap เมื่อวันที่ 21 มกราคม 2568 เหรียญ CARV มีมูลค่าตามราคาตลาด (Market cap) ที่ 11,579,658 ดอลลาร์สหรัฐฯ หรือประมาณ 3,799,409,871 บาท
ณ เวลาที่เขียนบทความนี้ เหรียญ CARV ซื้อขายกันอยู่ที่ราคาประมาณ 0.6471 ดอลลาร์ หรือประมาณ 22.03 บาทต่อ 1 CARV โดย CARV เคยทำราคาสูงสุด (All-time high) ที่ 1.40 ดอลลาร์ หรือ 48.15 บาท ต่อ 1 CARV เมื่อวันที่ 2 พฤศจิกายน 2567
แหล่งอ้างอิง
บทความนี้มีประโยชน์หรือไม่?
เยี่ยมเลย!
ขอบคุณสำหรับความคิดเห็นของคุณ
ขออภัยที่เราช่วยเหลือไม่ได้!
ขอบคุณสำหรับความคิดเห็นของคุณ
ส่งข้อเสนอแนะแล้ว
เราขอขอบคุณในความพยายามของคุณ และจะพยายามแก้ไขบทความดังกล่าว





